全国高端商务伴游私人订制,全国高端大圈经纪人联系方式,全国空降同城微信群,全国大圈纯出外围招聘
设为首页
表格下载
ENGLISH
中文
首页
概况公告
协会工作
政策法规
国际交流
国际模展
行业资讯
人才建设
质量标准
联系我们
协会简介
|
协会章程
|
协会制度及公告
|
组织结构
|
理事会
|
分支机构
|
领导成员
|
入会手续
|
协会通知
|
协会活动
|
图片新闻
|
视频新闻
|
专题报道
|
中国模具信息
|
基地建设
|
中国重点骨干模具企业
|
党建工作
|
政策法规
|
行业规划
|
相关文件
|
政策解读
|
国际会议
|
国际组织
|
出国展览
|
交流合作
|
中国国际模具技术和设备展览会
|
同期活动
|
《中国模具信息》在线预览
|
发展论坛
|
会员名录
|
新技术、信息化
|
国内外行业信息
|
国家级重点模具研究机构
|
模具标准
|
行业规划
|
中国模具专家介绍
|
企业专题活动
|
模具园区
|
国外行业信息
|
中国模协培训基地
|
培训信息
|
智库专家
|
国家级新产品
|
专项工作
|
中国模协T/CDMIA标准
|
精模奖 优秀供应商
|
模具标准及关联
|
专利成果
|
当前位置:
首页
>> 2021模具竞赛 >>
竞赛题库(题库有更新,请下载最新版)
>>详细内容
相应专业题题库:冲压模具(通用方向)模块、冲压模具(车身方向)模块
来源:
时间:
2021-08-24 09:16
2021年人社部全国行业职业技能竞赛
——(“北京精雕杯”模具)理论题库
相应专业题题库三:
冲压模具(通用方向)模块
(单项选择题和判断题)
相应专业题题库
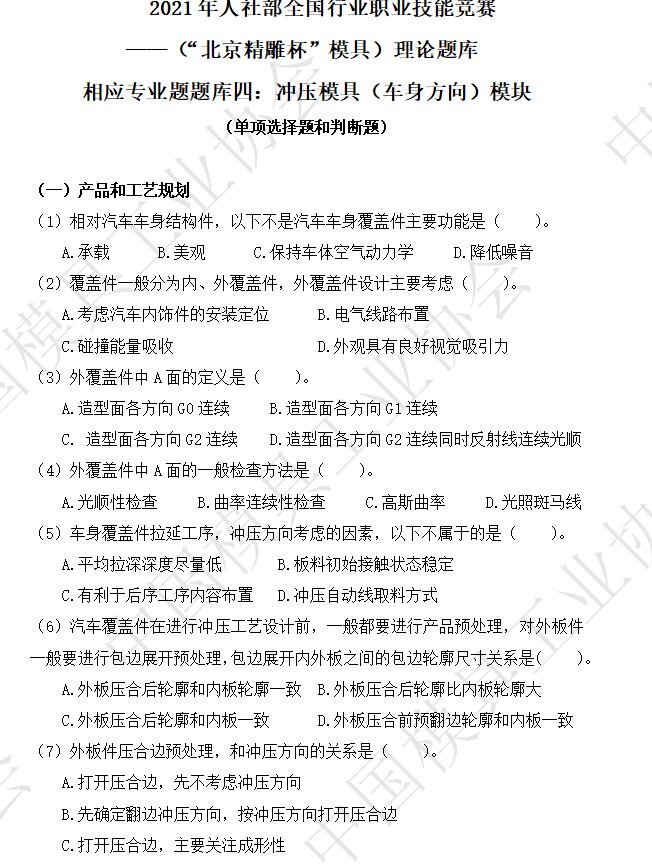
四:冲压模具(车身方向)模块
(单项选择题和判断题)
?
模具行业“十四五”发展纲要? ?100元/本? ? ?联系电话:010-88356463
更多
首页
|
协会概况
|
协会工作
|
联系我们
中国模具工业协会主办唯一官方网站
中国北京海淀区首体南路20号国兴家园四号楼505,506室 邮编: 100044
电话:010-88356463 传真:0086-10-88356461
电子邮件:
cdmia@cdmia.com.cn
网站:
http://www.w1354.cn
京公网安备11010802040758号
京ICP备17039305号-1
版权所有中国模具工业协会,未经同意请勿转载
主站蜘蛛池模板:
海口市
|
五河县
|
嘉善县
|
黔西
|
垦利县
|
金塔县
|
闽清县
|
新乐市
|
卓尼县
|
兴仁县
|
碌曲县
|
临沧市
|
金溪县
|
湘阴县
|
阿荣旗
|
旌德县
|
桂东县
|
屏边
|
古蔺县
|
白山市
|
东乡县
|
泾源县
|
公安县
|
沙田区
|
怀仁县
|
通山县
|
通榆县
|
汝州市
|
都昌县
|
石渠县
|
武夷山市
|
尖扎县
|
南雄市
|
策勒县
|
张掖市
|
萨嘎县
|
黄龙县
|
开化县
|
阳高县
|
沂南县
|
洪湖市
|